日日操天天操夜夜操Iwww.香蕉视频I亚洲在线成人精品I综合色爱I日韩在线免费视频I免费视频a

通過離子液體實現可調控型HNO緩釋劑可以有效抑制腫瘤生長

2023-05-28 17:20:52 Monionic離子液體 199


一氧化氮(NO)在心血管系統、免疫系統、神經系統等都有很重要的作用。硝酰基(HNO)是一氧化氮(NO)的單電子還原產物,有著與NO截然不同的化學性質。但HNO不穩定,極易二聚,因此發展HNO供體極其重要,目前現有的HNO供體半衰期很短。

離子液體 (ionic liquids, ILs)最主要的特點就是“可調性”,可以通過改變陰陽離子對調節其理化性質或生物活性,可以制備具有特殊生物活性的ILs,甚至可以作為APIs, 合成特效離子液體即 API-ILsRogers等在《自然》上發文,認為通過對結構的設計來實現可藥用的離子液體是離子液體未來的發展方向。

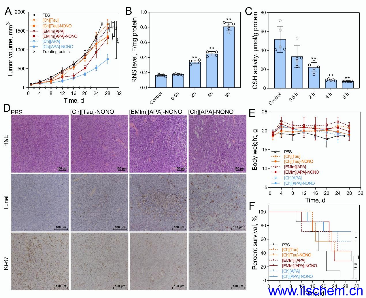
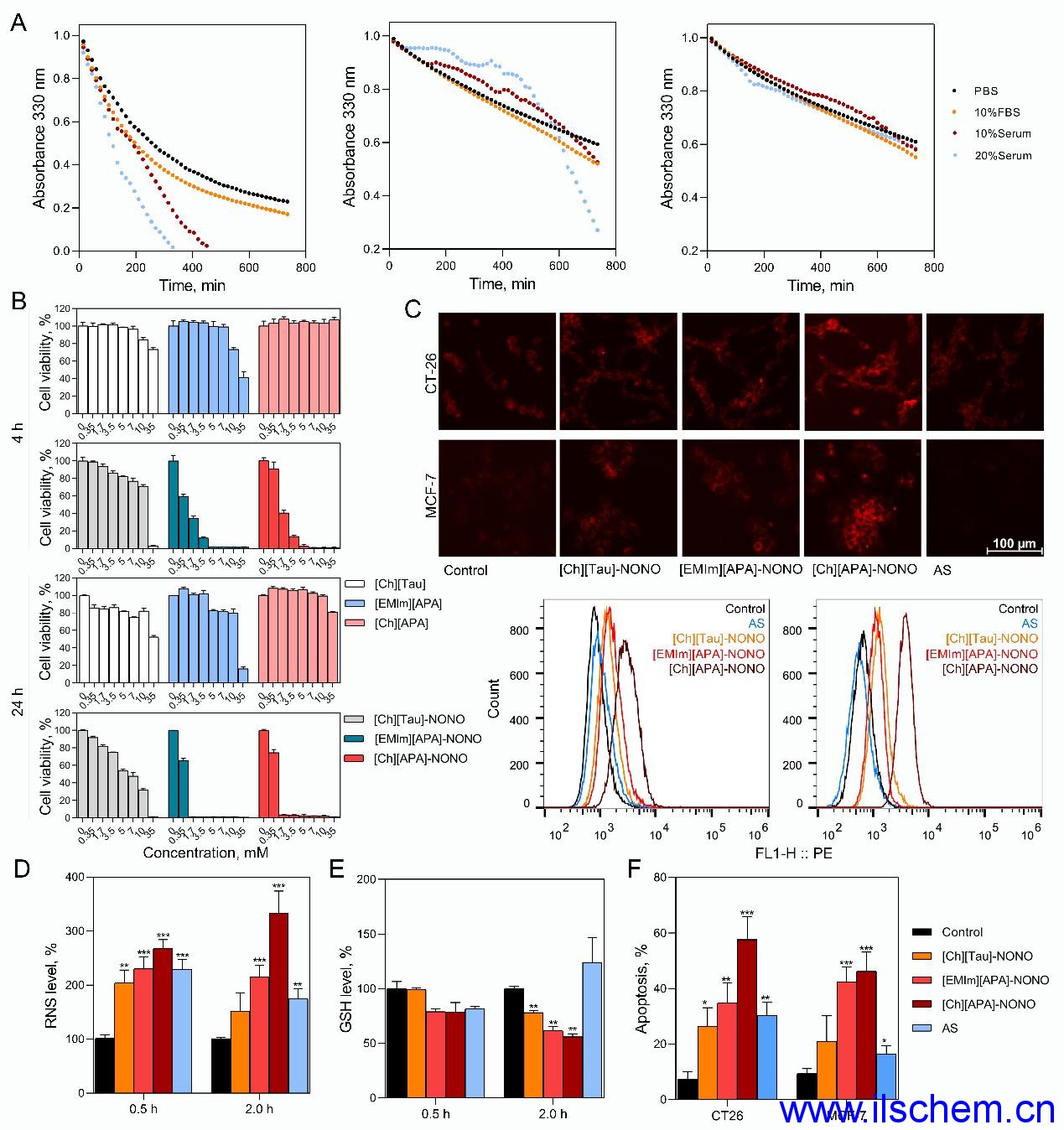
基于離子液體的HNO緩釋劑,在腫瘤抑制方面顯示了藥理潛力。該研究利用離子液體高度“可調性”的特點,合成一系列氨基功能化陰離子型ILs,隨后通過常溫常壓下捕集NO氣體分子,制備了IL-NONOates HNO供體)。通過量化計算和譜學表征等機理研究發現,ILsNO反應產生的分子內氫鍵強度對HNO的釋放速率產生很大影響。分子內氫鍵鍵長越短,釋放半衰期越長。所以可以通過設計ILs的陰陽離子結構來組建不同強度的分子內氫鍵,從而來調控HNO的釋放動力學過程。體外和體內研究表明,IL-NONOates具有抑制腫瘤的藥理活性和潛力這種基于化學設計和氫鍵配置的創新設計為離子液體藥物提供了新的視角。基于HNO在腫瘤發生和其他疾病中的廣泛作用,聯合課題組設計并完成的IL-NONOates作為一種新型的HNO供體在制藥領域顯示出相當的應用潛力。



Monils - 默尼離子液體

可調離子液體藥物抑制腫瘤生長的示意圖



Monils - 默尼離子液體


分子內氫鍵對釋放半衰期的影響


Monils - 默尼離子液體

離子液體藥物的體外抗腫瘤研究


Monils - 默尼離子液體

離子液體藥物的體內抗腫瘤研究




文章鏈接:DOI: 10.1126/sciadv.abb7788


Monils - 默尼離子液體



默尼化工科技(上海)有限公司

致力于離子液體(ILs)研發生產、應用推廣和全球銷售,擁有自主知識產權生產技術,產品質量和一致性因此得到保障,Tel:021-38228895



標簽:   離子液體 腫瘤 藥物 動力學